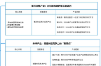
2月10日,工业和信息化部等五部门联合发布《关于加强信息通信业能力建设 支撑低空基础设施发展的实施意见》(以下简称《实施意见》),提出持续提升信息通信业技...
点击上方“蓝字”关注我们吧!LIAN MENG在国产替代浪潮席卷之下,狂欢背后,医疗器械行业更需要理性与坚守,这比黄金更为珍贵。中国高端医疗器械国产替代之路,...
点击上方“蓝字”关注我们吧!LIAN MENG曾几何时,生物医药投资领域风光无限,可如今却已寒意逼人。在资本寒潮的侵袭下,断臂求生成了医疗科技初创企业不得不面...
点击上方“蓝字”关注我们吧!LIAN MENG当外科手术迈入“机器人时代”,一场关乎定价的博弈正牵动着患者、医院、企业三方的神经。从20年前腹腔镜手术逐步取代传...
点击上方“蓝字”关注我们吧!LIAN MENG2026年,医疗健康领域正经历一场静悄悄的价值重构,曾经被创新药“碾压”的医疗器械板块,正凭借底层逻辑的迭代与技术实...
各有关单位:为贯彻落实中央经济工作会议“推动科技创新和产业创新融合发展”“以科技创新引领新质生产力发展,建设现代化产业体系”的会议精神和工作要求,稳定...
达芬奇手术机器人关键技术深度解析:机械结构核心突破微创手术的革命性进阶,离不开机器人技术与临床医学的深度融合,而达芬奇手术机器人作为该领域的标杆性产品...
继瑞幸咖啡“9.9元越来越难买”后,素有“咖啡界卷王”之称的库迪也取消“全场9.9元不限量”,宣布自2026年2月1日起,非特价活动产品,均按零售价售卖。咖啡的平...
「中国巴菲特」段永平,押注AI医疗。数据显示,段永平Q4买入了AI医疗公司Tempus AI,新进11万股。段永平曾一手打造小霸王、步步高,还是OPPO、vivo的幕后奠基人...
近日,清华大学附属垂杨柳医院呼吸与危重症医学科与北京大略医疗科技有限公司合作研发的国内首创高频叠加常频喷射呼吸机正式获得国家药品监督管理部门批准上市。...
2025国产手术机器人“杀疯”了!跨洲手术、基层普及全拿下!2025年7月,医疗界的一则重磅消息如同一颗石子投入平静湖面,激起层层涟漪——在德国柏林,北京协和...
医疗器械创新:别太盲目乐观在医械领域,我们常常将“创新”“信心”“坚持”视为成功的不二法宝,高举着这些旗帜一路奋勇向前。然而,今天我想打破这种常规认知...
4.64亿人次共济、687.7亿元流转!2025年职工医保变革改写亿万家庭健康保障逻辑一组沉甸甸的数据,勾勒出我国医保改革的清晰轨迹;一场悄无声息的制度优化,正深...
医保智能监管下,医疗行业各方的生存法则与破局路径2026年,医疗设备采购早已告别“野蛮生长”的红利期,步入“合规为先、价值为本”的精细化发展阶段。随着医保...
2026医疗设备采购变局:医保雷区倒逼下,经销商与行业的双向破局2026年,中国医疗设备采购市场的底层逻辑已发生根本性重构。不再是单纯的“趋势与约束”博弈,而...
2026医疗设备采购:趋势与约束交织下的行业突围2026年,中国医疗设备采购市场正步入一个“机遇与困境并存”的关键周期。高端化升级、智能化融合、国产化替代成为...
“简” 是化繁为简的设计力量,以极简线条解构复杂需求;“盟” 是共生、共创、共赢的价值同盟,以协作信任链接产业生态。简盟设计,秉持“设计创新,产业创新”...
从“可选项”到“生存底线”医院数字化新变革当越来越多医院开始意识到,信息化建设早已不是加分项,而是决定未来竞争力的关键所在,医疗行业的数字化大幕,正以...
智慧物联(IoMT)在医疗领域应用场景的发展趋势医疗智慧化转型的核心驱动力,正在从单一技术突破转向多技术协同融合,而智慧物联(IoMT,Internet of Medical Th...
未来五年手术机器人、医疗AI、智慧物联是重点当医疗行业走完信息化、数字化的发展历程,智能化升级已然成为行业共识。如果说过去二十年是“互联网+医疗”的探索...
近日,海淀侵入式脑机接口领军企业智冉医疗宣布完成3亿元人民币A+轮融资。本轮融资由中科创星领投,老股东君联资本、北京市医药健康产业投资基金、IDG资本、顺为...
AI赋能全自动实验室仪器破解行业痛点在全球科技迭代加速、产业数字化转型深化的大背景下,实验室作为科研创新、产业检测、质量管控的核心载体,正经历从“半自动...
2026-2030医疗科技新航向:穿透伪需求迷雾,锚定真痛点价值医疗创新的终极命题从来不是技术的炫技,而是对临床真实痛点的精准回应。当时间的指针指向2026年,回...
骨科手术机器人开机率不足五成,破局之路在何方?高端医疗设备的闲置困局,从来都不是单一因素导致的结果——医保政策的适配差异、临床人才的培养断层、技术方案...
来源:迈瑞,医咖近日,在与投资者的沟通交流中,迈瑞医疗管理层就市场热议的手术机器人研发问题作出明确回应,为国产高端医疗装备的进口替代再添信心。面对“公...
中国医疗器械行业高质量发展提速:政策赋能+技术突破,开启产业升级新征程近些年,在中国人口结构调整、民众健康需求提质、技术创新迭代以及政策持续助力的多重...
威海威高激光医疗设备股份有限公司(以下简称“公司”)自主研发的Nd:YAG倍频激光治疗设备(以下简称“绿激光设备”),于12月4日取得国家药品监督管理局颁发的...
政策热潮下的冷思考:国产器械热门赛道,已现红海危机在国产替代浪潮席卷之下,狂欢背后,医疗器械行业更需要理性与坚守,这比黄金更为珍贵。中国高端医疗器械国...
资本寒潮下,医疗科技初创企业需规避的三大“烧钱雷区”曾几何时,生物医药投资领域风光无限,可如今却已寒意逼人。在资本寒潮的侵袭下,断臂求生成了医疗科技初...
文章来源:看医界转载请标注以上来源据官方消息,2月4日,健嘉医疗投资管理有限公司与芜湖滨江康复医院托管合作正式签约,健嘉医疗旗下首个轻资产托管运营项目正...
进入2026年,全球互联互通格局正在经历深刻的变革。这一演变是由技术创新、不断变化的全球地缘政治力量以及对更大包容性的迫切需求共同推动的。从人工智能的影响...
桌面式健康体检机器人产品设计思路在医疗健康智能化浪潮下,桌面式健康体检机器人作为家庭和小型医疗机构的重要健康管理终端,其核心价值不仅体现在精准的检测功...
中国第一批人工智能健康机器人正式投入使用不言而喻未来10年AI技术将加速发展,引领全新的一个智能科技时代。想必很多网友对于“人工智能健康机器人”还不是特别...
管道探测机器人产品结构设计的重要性随着我国城镇化进程的加速,城市地下管网作为城市基础设施的重要组成部分,其健康状况直接关系到城市运行安全和生态环境质量...
配送机器人产品设计核心要素简盟设计团队与美团强强联合,共同致力于构建智能化服务新生态体系,重点解决商业楼宇内长期存在的"最后100米"配送难题。这一创新性...
医院选医疗机器人,为何可靠性优先,价格不再是核心?当医疗机器人从医院展厅的“展示品”,真正走进手术室、病房,成为医护人员离不开的临床伙伴,医院的采购逻...
千亿市场觉醒:2025,基层医疗设备正在改写健康普惠规则当高端医疗设备“进口替代”的十年浪潮渐入深水区,中国医疗健康产业的注意力正加速下沉。2025年,一场以...
2026年,以“快慢轻重”哲学穿越医疗行业乱象站在2026年的时间节点回望医疗产业的迭代历程,一个极具警示意义的现象愈发清晰:那些曾凭借“快速扩张、概念炒作”...
破局与沉淀:生成式AI改写医疗赛道的真相与未来当医疗行业的痛点遇上生成式AI的技术爆发力,一场没有硝烟的变革已然席卷而来。它不再是实验室里的概念推演,也不...
2月5日,深圳北芯生命科技股份有限公司(简称“北芯生命”)正式在科创板上市,成为今年科创板首个医疗IPO案例。此次IPO发行价为17.52元/股,开盘后股价大涨超20...
文章来源:看医界转载请标注以上来源卓正医疗终于迎来上市。在1月29日正式启动招股后,2月6日,卓正医疗以“2677”为股票代码在港交所主板挂牌上市,海通国际与...
AI时代的医疗革命:智能技术如何改变医学全球医疗体系正面临前所未有的挑战,包括人口老龄化、慢性疾病高发、医疗资源紧张以及专业人员短缺。在这一背景下,人工...
为深入贯彻党中央、国务院决策部署,落实《算力互联互通行动计划》任务要求,推动算力产业高质量发展,工业和信息化部近日印发《关于开展国家算力互联互通节点建...
近日,全球最大的医疗科技公司美敦力有限公司宣布,将行使选择权,以最高5.85亿美元(约40亿人民币)收购以色列心血管AI(人工智能)影像公司CathWorks,进一步...
由脑机交互与人机共融海河实验室周鹏教授智慧中医团队牵头,天津中医药大学第一附属医院、天津市滨海新区中医医院、天津中医药大学、依脉人工智能医疗科技(天津...
于1月8日在港交所挂牌上市的精锋医疗(02675.HK)周三(2月4日)发布公告,2月4日,整体协调人悉数行使15%超额配股权,涉及合共415.83万股。发售价43.24港元,额外所...
ABB能源工业部门的研究显示,亚太地区(APAC)的能源转型正在加速发展,65%的行业领导者认为目前的进展足以满足日益增长的需求。《2025年亚太能源转型准备指数》突...
医疗企业预算紧缩下,市场费用该怎么砍?线上、线下、客户活动的取舍之道成本管控与市场拓展的双重压力,正倒逼医疗企业重新审视每一笔市场投入的价值——每一分...
以色列医疗科技并购启示:小体量企业,何以撬动全球巨头布局?在全球医疗科技的激烈角逐中,以色列凭借独特的创新基因,走出了一条“以小博大”的发展之路,让众...
整合浪潮下的突围:中小医疗器械企业,除了被并购还有其他选择吗?医疗器械行业的产业变革已进入深水区,行业整合速度持续加快,一场关乎企业存亡的抉择正摆在每...
情绪脑电波仪结构与外观设计前沿核心要素随着心理健康需求的全民觉醒与脑科学技术的迭代突破,情绪脑电波仪已从专业临床场景,逐步渗透至心理干预、教育、企业员...
2026医疗器械洗牌战:活下来的,都是技术与市场的“双料赢家”一、幸存者画像:从 “单点突破” 到 “双轮驱动”集采常态化与竞争白热化的双重挤压下,中国医疗...
出品:医洲(ID:MedicalContinent)作者:医洲团队曾经的手术室里,进口设备占据主导;如今,国产PET/CT扫描时间从20多分钟缩短至最快30秒,5G远程手术机器人成功...
出品:医洲(ID:MedicalContinent)作者:医洲团队最懂患者需求的是护士,而非销售人员。下一代医疗爆款必将从临床一线诞生。太多“高科技产品”在市场上起起落落...
2月3日,《中共中央国务院关于锚定农业农村现代化 扎实推进乡村全面振兴的意见》发布,这也是“十五五”首个中央一号文件。 有关医疗卫生内容部分摘录如下:实...
2024年,某德国汽车零部件巨头宣布其AI质检系统"闪电"上线,从立项到部署仅用6个月,较行业平均周期缩短70%。然而18个月后,该系统被悄然下线——原因是产线微调...
AI加速药物研发:从十年到一年人工智能(AI)正深刻改变药物研发体系。传统药物开发通常需要10至15年、耗资数十亿美元,并伴随较高失败率,而人工智能的引入使得...
1月30日,中共中央政治局就前瞻布局和发展未来产业进行第二十四次集体学习。习近平总书记在主持学习时强调:“要站在推进强国建设、民族复兴伟业的战略高度,立...
近日,北京市科学技术委员会、中关村科技园区管理委员会等部门关于印发《关于支持昌平区医药健康产业高质量发展的若干措施(2026-2028年)》的通知,,以“一园...
2025年,山东正以乡村医疗卫生服务能力提质提效三年行动为抓手,锚定“大病不出省、一般病在市县解决、日常疾病在基层解决”的诊疗格局目标,同步推进医疗卫生强...
创新医疗器械特别审查申请审查结果公示(2026年第3号)依据国家药品监督管理局《创新医疗器械特别审查程序》(国家药监局2018年第83号公告),创新医疗器械审查...
2月3日,2026年国际人工智能安全报告发布,提供了关于通用人工智能能力、新兴风险以及当前风险管理与保障措施的最新国际共享科学评估。由图灵奖得主Yoshua Bengi...
2026年值得关注的人工智能开发巨头至2026年,人工智能已成为企业运营与现代工作流程中不可或缺的核心技术。组织通过与高水平的人工智能开发企业合作,在决策支持...
医用物流机器人产品设计核心设计思路在智慧医院建设加速推进的当下,医用物流机器人已成为破解院内物流痛点、提升后勤运转效率的核心装备。不同于普通工业物流机...
2026年AI设备大爆发:为什么说“能办事的智能体”才是未来?当Siri仍只能设置闹钟时,2026年的AI设备已能自主完成复杂任务:从规划旅行行程到管理家庭能源,从协...
身体数据正在“说话”:2026年智能穿戴如何实现疾病预警与主动干预?当智能手表能提前3天预警心脏病发作,当皮肤贴片可实时监测压力激素水平,2026年的可穿戴设...
AI医生已上线:2026年医疗智能体如何让诊疗效率提升300%?在2026年的医疗领域,AI智能体正从实验室走向临床,成为医生最可靠的“数字助手”。从浙江乡镇卫生院的...
一次性使用心腔内超声成像导管获批上市近日,国家药品监督管理局批准了上海微创电生理医疗科技股份有限公司的一次性使用心腔内超声成像导管注册申请。该产品由一...
国家药监局消息,1月共有7款医疗器械不予注册,42款医疗器械产品终止注册。▲文章来源:NMPA、嘉峪检测网▲转载请标注以上来源...
全球医疗物联网市场,2035年将达到5945亿美元|市场研究2026年2月2日,千家网讯,随着全球各地的医疗系统加速数字化转型,以改善患者结果、运营效率和护理可及性...
2025年,我国实施了新一轮机械、汽车行业稳增长工作方案,通过供需两端协同发力,深化科技创新和产业创新深度融合,增强优质装备供给能力,装备工业对工业经济支...
2025年工业经济成绩单里,制造业数智化转型表现亮眼。工业和信息化部数据显示,截至目前,我国已累计建成3.5万余家基础级、8200余家先进级、500余家卓越级智能工...
“压舱石”作用愈发凸显创新动能持续壮大——透视“十四五”收官之年工业和信息化发展成效工业是国民经济的“压舱石”。“十四五”收官之年,我国工业经济发展情...
气体采样器:从精准采集到智能感知的跨越在环境监测、工业安全、医疗健康等领域,气体采样器作为获取环境气体样本的核心工具,正经历着从传统机械装置向智能化、...
智慧农业大棚无人化设备解决方案当前,设施农业进入高质量发展新阶段,智慧农业大棚作为核心载体,正加速从“半自动管理”向“全流程无人化”迭代升级。大棚无人...
微型化突破+设计赋能,破解手术机器人厂家痛点当前,医疗机器人行业正迎来微型化、精准化、智能化的爆发式迭代期,尤其是微型手术机器人,凭借“微创、精准、高...
不止于技术:设计才是服务机器人厂家的核心竞争力在服务机器人行业飞速发展的今天,“技术为王”似乎成了多数厂家的共识——算力、算法、核心零部件的比拼愈演愈...
数据显示,在41个工业大类行业中,25个行业利润总额同比增加,16个行业减少。其中,医药制造业营业收入为24870.0亿元,同比下降1.2%;营业成本为14362.4亿元,同...
2025年全国医疗器械集采数据的波动,暗藏着行业发展的核心脉络。2025年全国医疗设备集采的铺开速度高于预期,同时集采品类中存在“销量销额错位”现象,部分设备...
当全球蜂窝物联网连接数突破70亿、边缘数据中心市场规模跨过3000亿美元门槛、5G独立组网(SA)在网络切片与RedCap技术的驱动下实现规模化商用,2026年正成为数字...
智能高位叉车外观与结构设计核心思路在智能制造与智慧物流深度融合的当下,智能高位叉车早已突破“搬运工具”的单一属性,成为仓储高效运转的核心枢纽。不同于传...
2026车载仪器设备前沿技术:从“感知”到“认知”的智能跃迁激光雷达、太赫兹雷达、LCOS显示与AI传感器的技术革命在汽车智能化浪潮中,车载仪器设备正从“单一功...
服务机器人2026:从“工具”到“伙伴”的进化革命——具身智能、场景革命与万亿生态的崛起2026年,服务机器人行业正站在一场颠覆性变革的临界点。从家庭清洁到政...
编者按 当前,全球生物医药产业格局正在经历深刻变革,技术创新与市场准入竞争日趋激烈。对我国药械企业而言,“出海”已超越单纯的市场拓展,成为重构全球产业...
文章来源:看医界转载请标注以上来源运营30年的股份制医院注销运营30年的股份制医院,最终还是走上了注销的道路。1月19日,山西省卫生健康委员会发布一则医疗机...
2026年1月28日,奥林巴斯同步官宣全球及中国区双重高管变动,其中中国区人事调整尤为引人关注。今年1月13日官宣离职的原丹纳赫集团中国诊断平台总裁陈小穗(Rosa...
1月26日,大博医疗披露2025年度业绩预告。公告显示,公司预计2025年实现归属于上市公司股东的净利润5.80–6.10亿元,同比增长62.55%–70.96%;扣除非经常性损益...
2026年1月21日,“协作机器人第一股”——越疆科技与医疗领域知名的自动化解决方案提供商——儒拉玛特正式签署战略合作协议。依托双方在智能制造与机器人技术领...
人工智能项目的失败往往始于战略层面的错位。麦肯锡2024年研究显示,71%的AI失败案例源于组织因素而非技术限制,其中业务战略错配占比高达57%。这一数据揭示了一...
出品:医洲(ID:MedicalContinent)作者:医洲团队“这台设备引进后,能否缩短患者住院时间?”“这个耗材的成本,在DRG病组支付标准内是否还有优化空间?”在今天...
消防机器人产品外观设计升级方案火灾现场的高温、浓烟、有毒气体,一直是威胁消防人员生命安全的“致命杀手”。传统消防靠人冲锋陷阵,不仅风险高,还容易因视线...
医疗机器人技术突破:从毫米级精准到全周期智能诊疗的未来图景在人口老龄化加剧、医疗资源分布不均、慢性疾病负担加重的全球背景下,医疗机器人正从实验室走向临...
脑机接口技术将会给医疗行业带来什么?脑机接口(Brain-Computer Interface, BCI)正从科幻想象走向临床现实,其通过直接连接大脑与外部设备,实现“意识控制机...
医疗器械的未来图景:从技术突破到场景革命在人口老龄化、医疗消费升级与政策扶持的共振下,全球医疗器械产业正经历从“工具属性”向“生态属性”的范式跃迁。20...
人工智能机器人不是“工具”,是“人类能力的外延”:未来5大颠覆性方向已浮现2025年,波士顿动力Atlas机器人完成全球首次自主建筑工地作业,它不仅能用机械臂操...
疲劳驾驶不是“犯困”,是“谋杀未遂”:这3类人必须装检测仪凌晨3点的高速公路上,一辆重型卡车突然偏离车道,撞向护栏后侧翻。事故调查显示,司机连续驾驶12小...
人工智能与网络安全:机器学习如何应对数字威胁随着网络攻击的复杂性和规模不断提升,传统的安全防护手段已难以完全满足现代网络安全需求。人工智能(AI)与机器...
出品:医洲(ID:MedicalContinent)作者:医洲团队医疗机器人正从“锦上添花”变为不可或缺的医疗装备,而采购决策的关注点已发生根本性转变。“手术中机器人突然...
出品:医洲(ID:MedicalContinent)作者:医洲团队更多行业干货,找产品,找资源,找渠道欢迎加入医疗科技产业人专属交流社区:【医洲产业圈】知识星球(戳我),...
从预测性维护到根本原因智能分析过去五年,工业领域一直热衷于“倾听”机器的声音。我们斥资数十亿美元,在电机、齿轮箱和泵上安装了振动传感器和热像仪。工业物...
点击上方“蓝字”关注我们吧!LIAN MENG在国产替代浪潮席卷之下,狂欢背后,医疗器械行业更需要理性与坚守,这比黄金更为珍贵。中国高端医疗器械国产替代之路,...
点击上方“蓝字”关注我们吧!LIAN MENG曾几何时,生物医药投资领域风光无限,可如今却已寒意逼人。在资本寒潮的侵袭下,断臂求生成了医疗科技初创企业不得不面...
点击上方“蓝字”关注我们吧!LIAN MENG当外科手术迈入“机器人时代”,一场关乎定价的博弈正牵动着患者、医院、企业三方的神经。从20年前腹腔镜手术逐步取代传...
点击上方“蓝字”关注我们吧!LIAN MENG2026年,医疗健康领域正经历一场静悄悄的价值重构,曾经被创新药“碾压”的医疗器械板块,正凭借底层逻辑的迭代与技术实...
各有关单位:为贯彻落实中央经济工作会议“推动科技创新和产业创新融合发展”“以科技创新引领新质生产力发展,建设现代化产业体系”的会议精神和工作要求,稳定...
达芬奇手术机器人关键技术深度解析:机械结构核心突破微创手术的革命性进阶,离不开机器人技术与临床医学的深度融合,而达芬奇手术机器人作为该领域的标杆性产品...
继瑞幸咖啡“9.9元越来越难买”后,素有“咖啡界卷王”之称的库迪也取消“全场9.9元不限量”,宣布自2026年2月1日起,非特价活动产品,均按零售价售卖。咖啡的平...
「中国巴菲特」段永平,押注AI医疗。数据显示,段永平Q4买入了AI医疗公司Tempus AI,新进11万股。段永平曾一手打造小霸王、步步高,还是OPPO、vivo的幕后奠基人...
近日,清华大学附属垂杨柳医院呼吸与危重症医学科与北京大略医疗科技有限公司合作研发的国内首创高频叠加常频喷射呼吸机正式获得国家药品监督管理部门批准上市。...
2025国产手术机器人“杀疯”了!跨洲手术、基层普及全拿下!2025年7月,医疗界的一则重磅消息如同一颗石子投入平静湖面,激起层层涟漪——在德国柏林,北京协和...
医疗器械创新:别太盲目乐观在医械领域,我们常常将“创新”“信心”“坚持”视为成功的不二法宝,高举着这些旗帜一路奋勇向前。然而,今天我想打破这种常规认知...
4.64亿人次共济、687.7亿元流转!2025年职工医保变革改写亿万家庭健康保障逻辑一组沉甸甸的数据,勾勒出我国医保改革的清晰轨迹;一场悄无声息的制度优化,正深...
点击上方“蓝字”关注我们吧!LIAN MENG曾几何时,生物医药投资领域风光无限,可如今却已寒意逼人。在资本寒潮的侵袭下,断臂求生成了医疗科技初创企业不得不面...
点击上方“蓝字”关注我们吧!LIAN MENG当外科手术迈入“机器人时代”,一场关乎定价的博弈正牵动着患者、医院、企业三方的神经。从20年前腹腔镜手术逐步取代传...
点击上方“蓝字”关注我们吧!LIAN MENG2026年,医疗健康领域正经历一场静悄悄的价值重构,曾经被创新药“碾压”的医疗器械板块,正凭借底层逻辑的迭代与技术实...
各有关单位:为贯彻落实中央经济工作会议“推动科技创新和产业创新融合发展”“以科技创新引领新质生产力发展,建设现代化产业体系”的会议精神和工作要求,稳定...
达芬奇手术机器人关键技术深度解析:机械结构核心突破微创手术的革命性进阶,离不开机器人技术与临床医学的深度融合,而达芬奇手术机器人作为该领域的标杆性产品...
继瑞幸咖啡“9.9元越来越难买”后,素有“咖啡界卷王”之称的库迪也取消“全场9.9元不限量”,宣布自2026年2月1日起,非特价活动产品,均按零售价售卖。咖啡的平...
「中国巴菲特」段永平,押注AI医疗。数据显示,段永平Q4买入了AI医疗公司Tempus AI,新进11万股。段永平曾一手打造小霸王、步步高,还是OPPO、vivo的幕后奠基人...
近日,清华大学附属垂杨柳医院呼吸与危重症医学科与北京大略医疗科技有限公司合作研发的国内首创高频叠加常频喷射呼吸机正式获得国家药品监督管理部门批准上市。...
2025国产手术机器人“杀疯”了!跨洲手术、基层普及全拿下!2025年7月,医疗界的一则重磅消息如同一颗石子投入平静湖面,激起层层涟漪——在德国柏林,北京协和...
医疗器械创新:别太盲目乐观在医械领域,我们常常将“创新”“信心”“坚持”视为成功的不二法宝,高举着这些旗帜一路奋勇向前。然而,今天我想打破这种常规认知...
4.64亿人次共济、687.7亿元流转!2025年职工医保变革改写亿万家庭健康保障逻辑一组沉甸甸的数据,勾勒出我国医保改革的清晰轨迹;一场悄无声息的制度优化,正深...
医保智能监管下,医疗行业各方的生存法则与破局路径2026年,医疗设备采购早已告别“野蛮生长”的红利期,步入“合规为先、价值为本”的精细化发展阶段。随着医保...
点击上方“蓝字”关注我们吧!LIAN MENG当外科手术迈入“机器人时代”,一场关乎定价的博弈正牵动着患者、医院、企业三方的神经。从20年前腹腔镜手术逐步取代传...
点击上方“蓝字”关注我们吧!LIAN MENG2026年,医疗健康领域正经历一场静悄悄的价值重构,曾经被创新药“碾压”的医疗器械板块,正凭借底层逻辑的迭代与技术实...
各有关单位:为贯彻落实中央经济工作会议“推动科技创新和产业创新融合发展”“以科技创新引领新质生产力发展,建设现代化产业体系”的会议精神和工作要求,稳定...
达芬奇手术机器人关键技术深度解析:机械结构核心突破微创手术的革命性进阶,离不开机器人技术与临床医学的深度融合,而达芬奇手术机器人作为该领域的标杆性产品...
继瑞幸咖啡“9.9元越来越难买”后,素有“咖啡界卷王”之称的库迪也取消“全场9.9元不限量”,宣布自2026年2月1日起,非特价活动产品,均按零售价售卖。咖啡的平...
「中国巴菲特」段永平,押注AI医疗。数据显示,段永平Q4买入了AI医疗公司Tempus AI,新进11万股。段永平曾一手打造小霸王、步步高,还是OPPO、vivo的幕后奠基人...
近日,清华大学附属垂杨柳医院呼吸与危重症医学科与北京大略医疗科技有限公司合作研发的国内首创高频叠加常频喷射呼吸机正式获得国家药品监督管理部门批准上市。...
2025国产手术机器人“杀疯”了!跨洲手术、基层普及全拿下!2025年7月,医疗界的一则重磅消息如同一颗石子投入平静湖面,激起层层涟漪——在德国柏林,北京协和...
医疗器械创新:别太盲目乐观在医械领域,我们常常将“创新”“信心”“坚持”视为成功的不二法宝,高举着这些旗帜一路奋勇向前。然而,今天我想打破这种常规认知...
4.64亿人次共济、687.7亿元流转!2025年职工医保变革改写亿万家庭健康保障逻辑一组沉甸甸的数据,勾勒出我国医保改革的清晰轨迹;一场悄无声息的制度优化,正深...
医保智能监管下,医疗行业各方的生存法则与破局路径2026年,医疗设备采购早已告别“野蛮生长”的红利期,步入“合规为先、价值为本”的精细化发展阶段。随着医保...
2026医疗设备采购变局:医保雷区倒逼下,经销商与行业的双向破局2026年,中国医疗设备采购市场的底层逻辑已发生根本性重构。不再是单纯的“趋势与约束”博弈,而...
点击上方“蓝字”关注我们吧!LIAN MENG2026年,医疗健康领域正经历一场静悄悄的价值重构,曾经被创新药“碾压”的医疗器械板块,正凭借底层逻辑的迭代与技术实...
各有关单位:为贯彻落实中央经济工作会议“推动科技创新和产业创新融合发展”“以科技创新引领新质生产力发展,建设现代化产业体系”的会议精神和工作要求,稳定...
达芬奇手术机器人关键技术深度解析:机械结构核心突破微创手术的革命性进阶,离不开机器人技术与临床医学的深度融合,而达芬奇手术机器人作为该领域的标杆性产品...
继瑞幸咖啡“9.9元越来越难买”后,素有“咖啡界卷王”之称的库迪也取消“全场9.9元不限量”,宣布自2026年2月1日起,非特价活动产品,均按零售价售卖。咖啡的平...
「中国巴菲特」段永平,押注AI医疗。数据显示,段永平Q4买入了AI医疗公司Tempus AI,新进11万股。段永平曾一手打造小霸王、步步高,还是OPPO、vivo的幕后奠基人...
近日,清华大学附属垂杨柳医院呼吸与危重症医学科与北京大略医疗科技有限公司合作研发的国内首创高频叠加常频喷射呼吸机正式获得国家药品监督管理部门批准上市。...
2025国产手术机器人“杀疯”了!跨洲手术、基层普及全拿下!2025年7月,医疗界的一则重磅消息如同一颗石子投入平静湖面,激起层层涟漪——在德国柏林,北京协和...
医疗器械创新:别太盲目乐观在医械领域,我们常常将“创新”“信心”“坚持”视为成功的不二法宝,高举着这些旗帜一路奋勇向前。然而,今天我想打破这种常规认知...
4.64亿人次共济、687.7亿元流转!2025年职工医保变革改写亿万家庭健康保障逻辑一组沉甸甸的数据,勾勒出我国医保改革的清晰轨迹;一场悄无声息的制度优化,正深...
医保智能监管下,医疗行业各方的生存法则与破局路径2026年,医疗设备采购早已告别“野蛮生长”的红利期,步入“合规为先、价值为本”的精细化发展阶段。随着医保...
2026医疗设备采购变局:医保雷区倒逼下,经销商与行业的双向破局2026年,中国医疗设备采购市场的底层逻辑已发生根本性重构。不再是单纯的“趋势与约束”博弈,而...
2026医疗设备采购:趋势与约束交织下的行业突围2026年,中国医疗设备采购市场正步入一个“机遇与困境并存”的关键周期。高端化升级、智能化融合、国产化替代成为...
各有关单位:为贯彻落实中央经济工作会议“推动科技创新和产业创新融合发展”“以科技创新引领新质生产力发展,建设现代化产业体系”的会议精神和工作要求,稳定...
达芬奇手术机器人关键技术深度解析:机械结构核心突破微创手术的革命性进阶,离不开机器人技术与临床医学的深度融合,而达芬奇手术机器人作为该领域的标杆性产品...
继瑞幸咖啡“9.9元越来越难买”后,素有“咖啡界卷王”之称的库迪也取消“全场9.9元不限量”,宣布自2026年2月1日起,非特价活动产品,均按零售价售卖。咖啡的平...
「中国巴菲特」段永平,押注AI医疗。数据显示,段永平Q4买入了AI医疗公司Tempus AI,新进11万股。段永平曾一手打造小霸王、步步高,还是OPPO、vivo的幕后奠基人...
近日,清华大学附属垂杨柳医院呼吸与危重症医学科与北京大略医疗科技有限公司合作研发的国内首创高频叠加常频喷射呼吸机正式获得国家药品监督管理部门批准上市。...
2025国产手术机器人“杀疯”了!跨洲手术、基层普及全拿下!2025年7月,医疗界的一则重磅消息如同一颗石子投入平静湖面,激起层层涟漪——在德国柏林,北京协和...
医疗器械创新:别太盲目乐观在医械领域,我们常常将“创新”“信心”“坚持”视为成功的不二法宝,高举着这些旗帜一路奋勇向前。然而,今天我想打破这种常规认知...
4.64亿人次共济、687.7亿元流转!2025年职工医保变革改写亿万家庭健康保障逻辑一组沉甸甸的数据,勾勒出我国医保改革的清晰轨迹;一场悄无声息的制度优化,正深...
医保智能监管下,医疗行业各方的生存法则与破局路径2026年,医疗设备采购早已告别“野蛮生长”的红利期,步入“合规为先、价值为本”的精细化发展阶段。随着医保...
2026医疗设备采购变局:医保雷区倒逼下,经销商与行业的双向破局2026年,中国医疗设备采购市场的底层逻辑已发生根本性重构。不再是单纯的“趋势与约束”博弈,而...
2026医疗设备采购:趋势与约束交织下的行业突围2026年,中国医疗设备采购市场正步入一个“机遇与困境并存”的关键周期。高端化升级、智能化融合、国产化替代成为...
“简” 是化繁为简的设计力量,以极简线条解构复杂需求;“盟” 是共生、共创、共赢的价值同盟,以协作信任链接产业生态。简盟设计,秉持“设计创新,产业创新”...
2月10日,工业和信息化部等五部门联合发布《关于加强信息通信业能力建设 支撑低空基础...
点击上方“蓝字”关注我们吧!LIAN MENG在国产替代浪潮席卷之下,狂欢背后,医疗器械...
点击上方“蓝字”关注我们吧!LIAN MENG曾几何时,生物医药投资领域风光无限,可如今...
点击上方“蓝字”关注我们吧!LIAN MENG当外科手术迈入“机器人时代”,一场关乎定价...
点击上方“蓝字”关注我们吧!LIAN MENG2026年,医疗健康领域正经历一场静悄悄的价值...
各有关单位:为贯彻落实中央经济工作会议“推动科技创新和产业创新融合发展”“以科技...
达芬奇手术机器人关键技术深度解析:机械结构核心突破微创手术的革命性进阶,离不开机...
继瑞幸咖啡“9.9元越来越难买”后,素有“咖啡界卷王”之称的库迪也取消“全场9.9元不...
「中国巴菲特」段永平,押注AI医疗。数据显示,段永平Q4买入了AI医疗公司Tempus AI,...
近日,清华大学附属垂杨柳医院呼吸与危重症医学科与北京大略医疗科技有限公司合作研发...
2025国产手术机器人“杀疯”了!跨洲手术、基层普及全拿下!2025年7月,医疗界的一则...
医疗器械创新:别太盲目乐观在医械领域,我们常常将“创新”“信心”“坚持”视为成功...
4.64亿人次共济、687.7亿元流转!2025年职工医保变革改写亿万家庭健康保障逻辑一组沉...
医保智能监管下,医疗行业各方的生存法则与破局路径2026年,医疗设备采购早已告别“野...
2026医疗设备采购变局:医保雷区倒逼下,经销商与行业的双向破局2026年,中国医疗设备...
2026医疗设备采购:趋势与约束交织下的行业突围2026年,中国医疗设备采购市场正步入一...
“简” 是化繁为简的设计力量,以极简线条解构复杂需求;“盟” 是共生、共创、共赢的...
从“可选项”到“生存底线”医院数字化新变革当越来越多医院开始意识到,信息化建设早...
智慧物联(IoMT)在医疗领域应用场景的发展趋势医疗智慧化转型的核心驱动力,正在从单...
未来五年手术机器人、医疗AI、智慧物联是重点当医疗行业走完信息化、数字化的发展历程...
近日,海淀侵入式脑机接口领军企业智冉医疗宣布完成3亿元人民币A+轮融资。本轮融资由...
AI赋能全自动实验室仪器破解行业痛点在全球科技迭代加速、产业数字化转型深化的大背景...
2026-2030医疗科技新航向:穿透伪需求迷雾,锚定真痛点价值医疗创新的终极命题从来不...
骨科手术机器人开机率不足五成,破局之路在何方?高端医疗设备的闲置困局,从来都不是...
来源:迈瑞,医咖近日,在与投资者的沟通交流中,迈瑞医疗管理层就市场热议的手术机器...
中国医疗器械行业高质量发展提速:政策赋能+技术突破,开启产业升级新征程近些年,在...
威海威高激光医疗设备股份有限公司(以下简称“公司”)自主研发的Nd:YAG倍频激光治疗...
政策热潮下的冷思考:国产器械热门赛道,已现红海危机在国产替代浪潮席卷之下,狂欢背...
资本寒潮下,医疗科技初创企业需规避的三大“烧钱雷区”曾几何时,生物医药投资领域风...
文章来源:看医界转载请标注以上来源据官方消息,2月4日,健嘉医疗投资管理有限公司与...
进入2026年,全球互联互通格局正在经历深刻的变革。这一演变是由技术创新、不断变化的...
桌面式健康体检机器人产品设计思路在医疗健康智能化浪潮下,桌面式健康体检机器人作为...
中国第一批人工智能健康机器人正式投入使用不言而喻未来10年AI技术将加速发展,引领全...
管道探测机器人产品结构设计的重要性随着我国城镇化进程的加速,城市地下管网作为城市...
配送机器人产品设计核心要素简盟设计团队与美团强强联合,共同致力于构建智能化服务新...
医院选医疗机器人,为何可靠性优先,价格不再是核心?当医疗机器人从医院展厅的“展示...
千亿市场觉醒:2025,基层医疗设备正在改写健康普惠规则当高端医疗设备“进口替代”的...
2026年,以“快慢轻重”哲学穿越医疗行业乱象站在2026年的时间节点回望医疗产业的迭代...
破局与沉淀:生成式AI改写医疗赛道的真相与未来当医疗行业的痛点遇上生成式AI的技术爆...
2月5日,深圳北芯生命科技股份有限公司(简称“北芯生命”)正式在科创板上市,成为今...
文章来源:看医界转载请标注以上来源卓正医疗终于迎来上市。在1月29日正式启动招股后...
AI时代的医疗革命:智能技术如何改变医学全球医疗体系正面临前所未有的挑战,包括人口...
为深入贯彻党中央、国务院决策部署,落实《算力互联互通行动计划》任务要求,推动算力...
近日,全球最大的医疗科技公司美敦力有限公司宣布,将行使选择权,以最高5.85亿美元(...
由脑机交互与人机共融海河实验室周鹏教授智慧中医团队牵头,天津中医药大学第一附属医...
于1月8日在港交所挂牌上市的精锋医疗(02675.HK)周三(2月4日)发布公告,2月4日,整体协...
ABB能源工业部门的研究显示,亚太地区(APAC)的能源转型正在加速发展,65%的行业领导者...
医疗企业预算紧缩下,市场费用该怎么砍?线上、线下、客户活动的取舍之道成本管控与市...
以色列医疗科技并购启示:小体量企业,何以撬动全球巨头布局?在全球医疗科技的激烈角...
整合浪潮下的突围:中小医疗器械企业,除了被并购还有其他选择吗?医疗器械行业的产业...
点击上方“蓝字”关注我们吧!LIAN MENG在国产替代浪潮席卷之下,狂欢背后,医疗器械...
点击上方“蓝字”关注我们吧!LIAN MENG曾几何时,生物医药投资领域风光无限,可如今...
点击上方“蓝字”关注我们吧!LIAN MENG当外科手术迈入“机器人时代”,一场关乎定价...
点击上方“蓝字”关注我们吧!LIAN MENG2026年,医疗健康领域正经历一场静悄悄的价值...
各有关单位:为贯彻落实中央经济工作会议“推动科技创新和产业创新融合发展”“以科技...
达芬奇手术机器人关键技术深度解析:机械结构核心突破微创手术的革命性进阶,离不开机...
继瑞幸咖啡“9.9元越来越难买”后,素有“咖啡界卷王”之称的库迪也取消“全场9.9元不...
「中国巴菲特」段永平,押注AI医疗。数据显示,段永平Q4买入了AI医疗公司Tempus AI,...
近日,清华大学附属垂杨柳医院呼吸与危重症医学科与北京大略医疗科技有限公司合作研发...
2025国产手术机器人“杀疯”了!跨洲手术、基层普及全拿下!2025年7月,医疗界的一则...
医疗器械创新:别太盲目乐观在医械领域,我们常常将“创新”“信心”“坚持”视为成功...
4.64亿人次共济、687.7亿元流转!2025年职工医保变革改写亿万家庭健康保障逻辑一组沉...
医保智能监管下,医疗行业各方的生存法则与破局路径2026年,医疗设备采购早已告别“野...
2026医疗设备采购变局:医保雷区倒逼下,经销商与行业的双向破局2026年,中国医疗设备...
2026医疗设备采购:趋势与约束交织下的行业突围2026年,中国医疗设备采购市场正步入一...
“简” 是化繁为简的设计力量,以极简线条解构复杂需求;“盟” 是共生、共创、共赢的...
从“可选项”到“生存底线”医院数字化新变革当越来越多医院开始意识到,信息化建设早...
智慧物联(IoMT)在医疗领域应用场景的发展趋势医疗智慧化转型的核心驱动力,正在从单...
未来五年手术机器人、医疗AI、智慧物联是重点当医疗行业走完信息化、数字化的发展历程...
近日,海淀侵入式脑机接口领军企业智冉医疗宣布完成3亿元人民币A+轮融资。本轮融资由...
AI赋能全自动实验室仪器破解行业痛点在全球科技迭代加速、产业数字化转型深化的大背景...
2026-2030医疗科技新航向:穿透伪需求迷雾,锚定真痛点价值医疗创新的终极命题从来不...
骨科手术机器人开机率不足五成,破局之路在何方?高端医疗设备的闲置困局,从来都不是...
来源:迈瑞,医咖近日,在与投资者的沟通交流中,迈瑞医疗管理层就市场热议的手术机器...
中国医疗器械行业高质量发展提速:政策赋能+技术突破,开启产业升级新征程近些年,在...
威海威高激光医疗设备股份有限公司(以下简称“公司”)自主研发的Nd:YAG倍频激光治疗...
政策热潮下的冷思考:国产器械热门赛道,已现红海危机在国产替代浪潮席卷之下,狂欢背...
资本寒潮下,医疗科技初创企业需规避的三大“烧钱雷区”曾几何时,生物医药投资领域风...
文章来源:看医界转载请标注以上来源据官方消息,2月4日,健嘉医疗投资管理有限公司与...
进入2026年,全球互联互通格局正在经历深刻的变革。这一演变是由技术创新、不断变化的...
桌面式健康体检机器人产品设计思路在医疗健康智能化浪潮下,桌面式健康体检机器人作为...
中国第一批人工智能健康机器人正式投入使用不言而喻未来10年AI技术将加速发展,引领全...
管道探测机器人产品结构设计的重要性随着我国城镇化进程的加速,城市地下管网作为城市...
配送机器人产品设计核心要素简盟设计团队与美团强强联合,共同致力于构建智能化服务新...
医院选医疗机器人,为何可靠性优先,价格不再是核心?当医疗机器人从医院展厅的“展示...
千亿市场觉醒:2025,基层医疗设备正在改写健康普惠规则当高端医疗设备“进口替代”的...
2026年,以“快慢轻重”哲学穿越医疗行业乱象站在2026年的时间节点回望医疗产业的迭代...
破局与沉淀:生成式AI改写医疗赛道的真相与未来当医疗行业的痛点遇上生成式AI的技术爆...
2月5日,深圳北芯生命科技股份有限公司(简称“北芯生命”)正式在科创板上市,成为今...
文章来源:看医界转载请标注以上来源卓正医疗终于迎来上市。在1月29日正式启动招股后...
AI时代的医疗革命:智能技术如何改变医学全球医疗体系正面临前所未有的挑战,包括人口...
为深入贯彻党中央、国务院决策部署,落实《算力互联互通行动计划》任务要求,推动算力...
近日,全球最大的医疗科技公司美敦力有限公司宣布,将行使选择权,以最高5.85亿美元(...
由脑机交互与人机共融海河实验室周鹏教授智慧中医团队牵头,天津中医药大学第一附属医...
于1月8日在港交所挂牌上市的精锋医疗(02675.HK)周三(2月4日)发布公告,2月4日,整体协...
ABB能源工业部门的研究显示,亚太地区(APAC)的能源转型正在加速发展,65%的行业领导者...
医疗企业预算紧缩下,市场费用该怎么砍?线上、线下、客户活动的取舍之道成本管控与市...
以色列医疗科技并购启示:小体量企业,何以撬动全球巨头布局?在全球医疗科技的激烈角...
整合浪潮下的突围:中小医疗器械企业,除了被并购还有其他选择吗?医疗器械行业的产业...
情绪脑电波仪结构与外观设计前沿核心要素随着心理健康需求的全民觉醒与脑科学技术的迭...
点击上方“蓝字”关注我们吧!LIAN MENG曾几何时,生物医药投资领域风光无限,可如今...
点击上方“蓝字”关注我们吧!LIAN MENG当外科手术迈入“机器人时代”,一场关乎定价...
点击上方“蓝字”关注我们吧!LIAN MENG2026年,医疗健康领域正经历一场静悄悄的价值...
各有关单位:为贯彻落实中央经济工作会议“推动科技创新和产业创新融合发展”“以科技...
达芬奇手术机器人关键技术深度解析:机械结构核心突破微创手术的革命性进阶,离不开机...
继瑞幸咖啡“9.9元越来越难买”后,素有“咖啡界卷王”之称的库迪也取消“全场9.9元不...
「中国巴菲特」段永平,押注AI医疗。数据显示,段永平Q4买入了AI医疗公司Tempus AI,...
近日,清华大学附属垂杨柳医院呼吸与危重症医学科与北京大略医疗科技有限公司合作研发...
2025国产手术机器人“杀疯”了!跨洲手术、基层普及全拿下!2025年7月,医疗界的一则...
医疗器械创新:别太盲目乐观在医械领域,我们常常将“创新”“信心”“坚持”视为成功...
4.64亿人次共济、687.7亿元流转!2025年职工医保变革改写亿万家庭健康保障逻辑一组沉...
医保智能监管下,医疗行业各方的生存法则与破局路径2026年,医疗设备采购早已告别“野...
2026医疗设备采购变局:医保雷区倒逼下,经销商与行业的双向破局2026年,中国医疗设备...
2026医疗设备采购:趋势与约束交织下的行业突围2026年,中国医疗设备采购市场正步入一...
“简” 是化繁为简的设计力量,以极简线条解构复杂需求;“盟” 是共生、共创、共赢的...
从“可选项”到“生存底线”医院数字化新变革当越来越多医院开始意识到,信息化建设早...
智慧物联(IoMT)在医疗领域应用场景的发展趋势医疗智慧化转型的核心驱动力,正在从单...
未来五年手术机器人、医疗AI、智慧物联是重点当医疗行业走完信息化、数字化的发展历程...
近日,海淀侵入式脑机接口领军企业智冉医疗宣布完成3亿元人民币A+轮融资。本轮融资由...
AI赋能全自动实验室仪器破解行业痛点在全球科技迭代加速、产业数字化转型深化的大背景...
2026-2030医疗科技新航向:穿透伪需求迷雾,锚定真痛点价值医疗创新的终极命题从来不...
骨科手术机器人开机率不足五成,破局之路在何方?高端医疗设备的闲置困局,从来都不是...
来源:迈瑞,医咖近日,在与投资者的沟通交流中,迈瑞医疗管理层就市场热议的手术机器...
中国医疗器械行业高质量发展提速:政策赋能+技术突破,开启产业升级新征程近些年,在...
威海威高激光医疗设备股份有限公司(以下简称“公司”)自主研发的Nd:YAG倍频激光治疗...
政策热潮下的冷思考:国产器械热门赛道,已现红海危机在国产替代浪潮席卷之下,狂欢背...
资本寒潮下,医疗科技初创企业需规避的三大“烧钱雷区”曾几何时,生物医药投资领域风...
文章来源:看医界转载请标注以上来源据官方消息,2月4日,健嘉医疗投资管理有限公司与...
进入2026年,全球互联互通格局正在经历深刻的变革。这一演变是由技术创新、不断变化的...
桌面式健康体检机器人产品设计思路在医疗健康智能化浪潮下,桌面式健康体检机器人作为...
中国第一批人工智能健康机器人正式投入使用不言而喻未来10年AI技术将加速发展,引领全...
管道探测机器人产品结构设计的重要性随着我国城镇化进程的加速,城市地下管网作为城市...
配送机器人产品设计核心要素简盟设计团队与美团强强联合,共同致力于构建智能化服务新...
医院选医疗机器人,为何可靠性优先,价格不再是核心?当医疗机器人从医院展厅的“展示...
千亿市场觉醒:2025,基层医疗设备正在改写健康普惠规则当高端医疗设备“进口替代”的...
2026年,以“快慢轻重”哲学穿越医疗行业乱象站在2026年的时间节点回望医疗产业的迭代...
破局与沉淀:生成式AI改写医疗赛道的真相与未来当医疗行业的痛点遇上生成式AI的技术爆...
2月5日,深圳北芯生命科技股份有限公司(简称“北芯生命”)正式在科创板上市,成为今...
文章来源:看医界转载请标注以上来源卓正医疗终于迎来上市。在1月29日正式启动招股后...
AI时代的医疗革命:智能技术如何改变医学全球医疗体系正面临前所未有的挑战,包括人口...
为深入贯彻党中央、国务院决策部署,落实《算力互联互通行动计划》任务要求,推动算力...
近日,全球最大的医疗科技公司美敦力有限公司宣布,将行使选择权,以最高5.85亿美元(...
由脑机交互与人机共融海河实验室周鹏教授智慧中医团队牵头,天津中医药大学第一附属医...
于1月8日在港交所挂牌上市的精锋医疗(02675.HK)周三(2月4日)发布公告,2月4日,整体协...
ABB能源工业部门的研究显示,亚太地区(APAC)的能源转型正在加速发展,65%的行业领导者...
医疗企业预算紧缩下,市场费用该怎么砍?线上、线下、客户活动的取舍之道成本管控与市...
以色列医疗科技并购启示:小体量企业,何以撬动全球巨头布局?在全球医疗科技的激烈角...
整合浪潮下的突围:中小医疗器械企业,除了被并购还有其他选择吗?医疗器械行业的产业...
情绪脑电波仪结构与外观设计前沿核心要素随着心理健康需求的全民觉醒与脑科学技术的迭...
2026医疗器械洗牌战:活下来的,都是技术与市场的“双料赢家”一、幸存者画像:从 “...