找回密码
 立即注册
搜索

大型耗材联盟集采结果公布(附名单)

adminlianmeng 2026-1-7 11:47 11人围观 医疗器械

# 医疗器械
作者 | 东台来源 | 赛柏蓝器械创新加成机制,集采规则更趋精细化。01高频电刀、中性电极集采拟中选结果出炉近日,湖南医保局发布《关于公示高频电刀、中性电极类医用耗材省际联盟(湖南)集中带量采购拟中选结果的通 ...

作者 | 东台
来源 | 赛柏蓝器械

创新加成机制,集采规则更趋精细化。


01高频电刀、中性电极

近日,湖南医保局发布《关于公示高频电刀、中性电极类医用耗材省际联盟(湖南)集中带量采购拟中选结果的通知》,公示时间截至2026年1月9日17:00。

此次集采由湖南省牵头,联盟成员包括北京、天津、河北、山西、内蒙古、辽宁、吉林、黑龙江、上海、浙江、安徽、福建、江西、河南、湖北、广西、海南、重庆、四川、贵州、云南、西藏、陕西、甘肃、青海、宁夏、新疆、新疆生产建设兵团。

这也是高频电刀、中性电极类医用耗材首次纳入大规模联盟集采。

集采涉及产品采购需求总量超2000万把(片),总金额超35亿元,共吸引了国内外184家生产企业参与,182家企业现场报价成功,初步测算中选率约80%左右。据官方披露,集采中选结果预计2026年上半年正式执行。

此前,我国高频电刀和中性电极类耗材市场长期由美敦力、爱尔博等外资企业主导。数据显示,美敦力、强生、贝朗等品牌占据全球高频电刀高端市场60%份额,在三级医院及复杂手术领域优势明显。2023年,美敦力在中国高端市场占有率超50%,爱尔博在消化内镜细分领域市占率达95%。

近年来,国产高频电刀企业不断追击。此次高频电刀集采有望助力医院神经外科、整形外科、甲状腺外科、乳腺外科等多个科室手术的向微创化、精准化和高效化升级。同时,国产品牌有望加速进院。

02报价加成机制来了

高频电刀是基础电外科器械,但不同科室、不同术式对电刀的性能要求差异显著,产品形态差异大、功能差异大、价格跨度大。

与以往集采相比,此次集采规则设计突出了“质量优先、创新激励”。

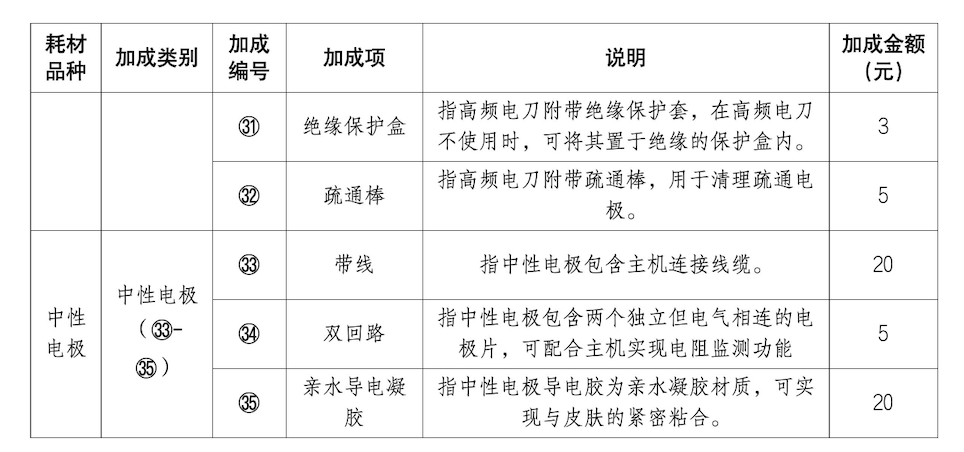
其中采用“商品价值(基础价)+创新价值(加成)”的双维度报价模式,按照不同特殊功能、涂层、产品材质、产品附件等共计35项进行加成调节。例如自适应切凝/功率调节加成金额为120元,功能杆机械折弯加成金额为180元,单极双极合一、低功率/低损伤、电钳/剪-双极、双极镊-立体绝缘(无侧损伤)等功能加成金额为100元。

这一创新设计既保障了产品基础价值对应的合理利润,又为具备技术创新的产品提供了溢价空间。

此外,集采还配套了A/B分组竞价、阶梯式复活、价格纠偏等举措,体现出当前集采“稳临床、保质量、防围标、反内卷” 的原则。



(截图自带量采购文件)

综合来看,近期的耗材集采实践中已较为清晰地反映出规则优化的特征。例如,第六批耗材国采、广西牵头中医针具类耗材集采、黑龙江牵头腔静脉滤器和消融电极集采等诸多大型集采中,均明确了可二次或多次报价的规则。

中泰证券研报认为,预计未来耗材集采带来的价格降幅将逐步温和且可预期。

03,2026耗材降价继续

近期,耗材集采动作密集。

1月5日,天津市医药采购中心发布《关于京津冀“3+N”联盟医用胶片类医用耗材带量联动采购项目产品供应意向确认工作的通知》《关于京津冀“3+N”联盟止血材料类医用耗材带量联动采购项目产品供应意向确认工作的通知》,将于1月6日—1月8日17时开展产品供应意向确认工作。

12月31日,中医针具联盟集采拟中选结果公布。这一集采联盟汇聚了超25亿支的采购需求量,其规模效应直接覆盖全国超70%的中医药服务消费市场。据广西日报报道,中选结果预计将于2026年上半年起正式执行。

此外,去年冠脉介入球囊、缝合线、注射器(带针)、泵用输液器、吸氧管、真空采血管(含静脉血样采集针)、结构心脏病封堵器、输尿管支架等多个重磅联盟集采项目推进。

新项目方面,江西表示,2026年将积极参与国家组织和兄弟省市牵头开展的新批次药品医用耗材集采,重点牵头开展未过评药品和导管导丝省际联盟集采接续,探索开展干性生化类检测试纸全国联采。

伴随相关集采的落地,预计2026年相关产品将有新一轮价格调整。

1、在本站里发表的文章仅代表作者本人的观点,版权归原作者所有,与本网站立场无关。
2、本站内容都不保证其准确性,有效性,时间性。阅读本站内容因误导等因素而造成的损失本站不承担连带责任。
3、当政府机关依照法定程序要求披露信息时,本站均得免责。
4、若因线路及非本站所能控制范围的故障导致暂停服务期间造成的一切不便与损失,本站不负任何责任。
5、注册会员通过任何手段和方法针对本站进行破坏,我们有权对其行为作出处理。并保留进步追究其责任的权利。
6、本站文章来自第三方平台,如涉及到您的权益请您告知我们或者联系2444830518@qq.com我们第一时间删除。